城市更新推动空间、服务全面跃迁

物业行业将价值重构:城市更新浪潮,正驱动物业行业完成一场深刻的价值革命。这不再是简单的修补维护,而是围绕资产、空间与人展开的价值再创造。

随着我国城镇化迈入“下半场”,城市发展的核心命题已从“增量扩张”转向“存量提质”。高速发展时期遗留下的老旧小区功能不全、设施老化、公共服务缺失等问题日益凸显,成为制约城市高质量发展的瓶颈。在此背景下,城市更新不再是局部的修修补补,而是被提升至国家战略高度,成为推动城市结构优化、功能完善和品质提升的关键引擎。

2025年,政府工作报告将“稳步实施城市更新行动”列为重点任务,要求“推动解决老旧小区加装电梯、停车等难题,加强无障碍、适老化设施等建设”。这标志着城市更新已从顶层设计全面转向大规模落地实施阶段。各大省市纷纷响应,将具体的改造目标、投资计划和政策支持写入年度工作报告。当我们将这些政策目标汇集一处,一个由具体数字构成的、确定性的万亿级市场便浮出水面。

城市更新推动空间、服务全面跃迁

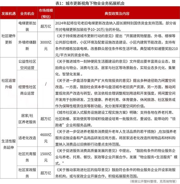
上表清晰地揭示了本轮城市更新的三大核心市场机遇:社区硬件更新、社区运营升级、生活性服务延伸。在这场自上而下、规模浩大的城市焕新运动中,物业管理行业的角色正在被重构。过去,物业公司是社区的“管家”,提供基础的管理服务。如今,凭借其深入社区、贴近居民的天然优势,物业公司正站在从“管理者”向“社区综合价值运营商”转型的时代风口。其服务的边界正在被拓宽,其在城市治理体系中的价值正在被重新定义,一场围绕存量资产的价值重构之旅已然开启。在上篇中我们共探社区硬件更新对城市更新的价值重构作用,本期将围绕社区运营升级与生活性服务延伸展开讨论。

01 激活社区空间,用场景运营盘活社区资产

如果说硬件更新为社区塑造了强健的“骨架”,那么在此基础上植入高品质的运营内容,则是为其注入丰满的“血肉”与鲜活的“灵魂”。完成了物理层面的价值夯实后,物企在这一阶段的核心任务,是将社区的公共空间从静态的物理设施,转变为动态的、能够凝聚人气的流量入口和情感枢纽,物企更多的承载场景设计和内容运营的角色。

盘活社区公共空间,汇聚社区流量

城市更新释放了大量可供运营的公共空间。物业企业需要通过功能复合化与内容创新,最大化空间坪效,将居民从家中吸引出来,形成社区的公共流量。
具体打法可分为两个层面:

打造“全龄友好”的共享空间:将闲置的物业用房或公共区域,改造为集多种功能于一体的社区会客厅。通过分时运营、功能叠加,实现“一室多用”,既可以是服务老年人的日间棋牌室,也可以是服务儿童的绘本角,或是服务青年人的共享自习室。

引入“小而美”的便民商业:成功的社区商业在于精准满足居民高频的“微需求”。物业可引入家庭保洁、家电维修、日常劳务等高频服务商,并通过组织周末市集、社区团购等活动,将低频商业空间转化为高频社交场景,凝聚人气。

城市更新推动空间、服务全面跃迁

植入高标准设计,重塑社区情感价值

更高阶的社区运营,在于通过高标准的设计,为社区注入独特的文化和情感价值,从而与居民建立更深层次的链接。在这其中,打造“儿童友好”社区,是衡量社区品质、吸引年轻家庭的黄金标准。

国家层面的建设规范,已为物业企业指明了清晰的行动路径。但这要求物业必须跳出传统“绿化养护”的思维,转变为“儿童成长环境运营官”的视角,将每一项改造都视为一次精准的价值投资:

城市更新推动空间、服务全面跃迁

对标这些高标准进行空间设计与改造,其价值是双重的:

首先,它能显著提升社区的物理品质和品牌美誉度,成为在市场竞争中脱颖而出的硬实力。

更关键的是,一个对儿童友好的社区,必然是一个充满活力、安全感和人文关怀的社区。这种情感价值的营造,不仅能极大增强业主,尤其是年轻家庭的归属感和满意度,更是为下一步精准切入托育、教培等高附加值的家庭服务,打下了最坚实的用户信任基础。

02 深耕生活服务,构建“一老一小”价值闭环

如果说硬件更新与空间激活是物业价值重构的“上半场”,解决了资产和流量的问题;那么,深耕以“一老一小”为核心的生活服务,则是决定其未来想象空间的“下半场”,核心是解决商业变现的问题。

物业管理的核心是“人”。通过精准切入核心家庭最迫切的养老和育幼两大难题,物业企业不仅能开辟全新的增长曲线,更能将前期积累的社区流量转化为高粘性的“留量”,与业主建立起无可替代的深度信任,从而构筑起可靠的商业护城河。

掘金万亿银发经济,从管理者到服务枢纽

“银发浪潮”已催生出最具确定性的蓝海市场。国家卫生健康委员会老龄司司长王海东表示“十四五”时期,60岁及以上老年人口总量将突破3亿,我国养老服务已经形成“9073”的格局,即90%左右的老人居家养老,7%左右的老人依托社区支持养老,3%的老人入住机构养老,居家养老、社区养老成为近年政策关注重点。然而,传统养老模式(机构养老成本高、居家养老缺支撑)的巨大痛点,为身处社区一线的物业企业留下了战略性的市场空白。

物业的独特优势在于,拥有任何外部服务商都难以企及的三大壁垒:

信任壁垒:长期服务建立的邻里信任。空间壁垒:掌握日间照料、老年食堂等关键服务场景。距离壁垒:确保服务“最后100米”的快速响应。

城市更新推动空间、服务全面跃迁

基于此,物业的最佳定位并非“全能保姆”,而是“社区养老服务的资源整合者与平台运营商”。其商业模式可按如下“三级火箭”模型,层层递进展开:

基础层(普惠服务):将基础物业服务升级为适老化服务,如定期探访、安全巡查、代办跑腿等,以此增强服务粘性,并作为筛选高意向客户的入口。

增值层(付费服务):链接专业的第三方服务商,在社区内提供日间照料、助餐助浴、康复理疗、老年大学等付费服务。物业通过场地租金、服务分成或套餐打包等方式获取收益。

平台层(生态收益):构建社区养老服务平台,整合周边医疗、家政、旅游、金融等资源,为老年业主提供一站式解决方案,通过流量导入和佣金模式,掘金更广阔的产业链价值。

通过这种模式,物业将自身从被动的管理者,转变为主动的、链接万亿级市场的“社区养老服务枢纽”,实现了从“物业费”到“服务费+平台收益”的收入结构升级。

布局托育服务,破解核心家庭痛点

如果说养老服务是对存量市场的深耕,那么托育服务则是对增量市场的开拓。它直击年轻家庭“无人带娃”的核心痛点,催生了一个高速成长的朝阳产业。
目前我国社区托育市场存在供给与需求之间的巨大结构性不足,缺乏家门口的、可信赖的、普惠的托育服务,数据显示:到2030年,全国托位数缺口将高达900万个,导致我国入托率仅22.5%,远低于发达国家平均水平,大量需求被压抑。正是这种供需失衡,推动早教托育服务市场以20%的年复合增长率逆势上扬,其中,与我们业务模式最契合的社区托育,2025年市场规模预计将达1500亿元。这也为身处社区一线的物业企业,提供了优秀的战略机遇。

城市更新推动空间、服务全面跃迁

在完成了“儿童友好”的物理空间改造后,物业企业的核心任务,就是将这些优质空间转化为承载专业服务的商业实体。其核心优势在于手握“场地”和“客源”两大稀缺资源。商业模式上,可以灵活选择“自营”或“合作联营”,将社区内的闲置空间改造为嵌入式、小型化的托育点。这不仅盘活了资产,创造了新的租金或分成收入,更重要的是,通过解决家庭最核心的育儿难题,极大地增强了客户粘性,完成了对年轻家庭客群的深度锁定。


城市更新推动空间、服务全面跃迁

综上所述,城市更新的浪潮,正驱动物业管理行业完成一场深刻的价值革命。这不再是简单的修补维护,而是围绕资产、空间与人展开的价值再创造。

我们看到了一条清晰的跃迁路径:从主导硬件更新重估资产价值,到激活空间汇聚社区流量,最终通过深耕“一老一小”等生活服务构建商业闭环。这三步环环相扣,将物业企业从“社区管家”,推向了“城市价值合伙人”新角色。展望未来,物业企业将深度融入城市治理体系,成为链接产业生态的资源平台。未来的竞争核心不再是管理面积,而是运营内容的深度、服务生态的广度、以及创造综合价值的高度。

原标题:《物业行业将价值重构!城市更新推动空间、服务全面跃迁》   

本文转载自“看物业”官网,原文来源于“克而瑞物管”,如文章内容或图片涉及版权,敬请联系本站删除。